解放区2023年“钜惠解放·乐享五一”汽车消费补贴公告!

查看数: 39442 | 评论数: 0 | 收藏 0
关灯 | 提示:支持键盘翻页<-左 右->
    组图打开中,请稍候......
发布时间: 2023-4-28 10:14

正文摘要:

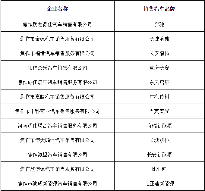
为进一步贯彻落实省、市促消费有关工作要求,提振消费信心,拉动消费回暖,增强消费对经济发展的拉动作用,解放区政府决定在2023年五一期间发放“钜惠解放·乐享五一”汽车消费补贴。现将有关事宜公告如下: 一、活 ...

回复

发布主题 上个主题 下个主题 快速回复 收藏帖子 返回列表 我要提意见!
© 2022-2023 焦作信息港山阳论坛 版权所有  豫ICP备19003319号-5 豫公网安备豫公网安备 41080202000135号   
快速回复 返回顶部 返回列表