权威发布!焦作市2021年城区中小学划片范围公布!

查看数: 24217 | 评论数: 0 | 收藏 0
关灯 | 提示:支持键盘翻页<-左 右->
    组图打开中,请稍候......
发布时间: 2021-7-15 20:50

正文摘要:

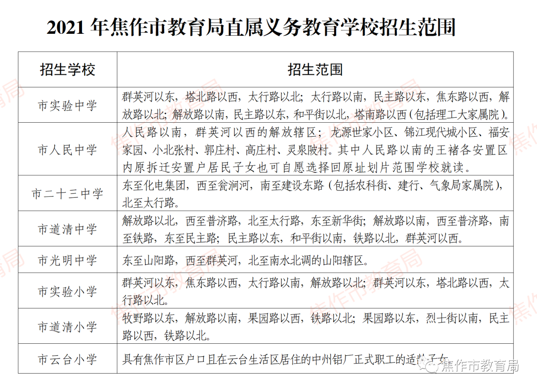
2021年焦作市直和五城区义务教育阶段学校的招生范围已经划定 市教育局直属学校(点击图片可放大查看)

回复

发布主题 上个主题 下个主题 快速回复 收藏帖子 返回列表 我要提意见!
© 2022-2023 焦作信息港山阳论坛 版权所有  豫ICP备19003319号-5 豫公网安备豫公网安备 41080202000135号   
快速回复 返回顶部 返回列表