停电通知!请焦作这些区域居民提前准备!

查看数: 13255 | 评论数: 0 | 收藏 0
关灯 | 提示:支持键盘翻页<-左 右->
    组图打开中,请稍候......
发布时间: 2021-5-18 09:22

正文摘要:

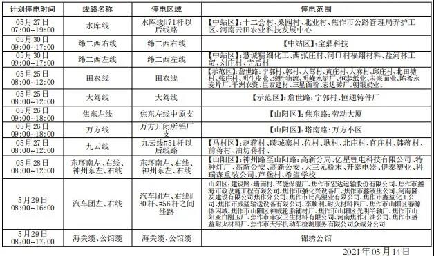
为了保障焦作电网安全稳定运行,为您提供可靠的电力供应,我们将对焦作电网以下线路进行计划检修,请广大客户及时作好停电准备,提前或延时送电不再另行通知。如遇天气变化、保供电等特殊情况线路不能按计划停电, ...

回复

发布主题 上个主题 下个主题 快速回复 收藏帖子 返回列表 我要提意见!
© 2022-2023 焦作信息港山阳论坛 版权所有  豫ICP备19003319号-5 豫公网安备豫公网安备 41080202000135号   
快速回复 返回顶部 返回列表