焦作17中2020年教师职称评定合规有效!刚刚,山阳区教育局再发布情况通报!

查看数: 23314 | 评论数: 14 | 收藏 0
关灯 | 提示:支持键盘翻页<-左 右->
    组图打开中,请稍候......
发布时间: 2021-1-31 18:24

正文摘要:

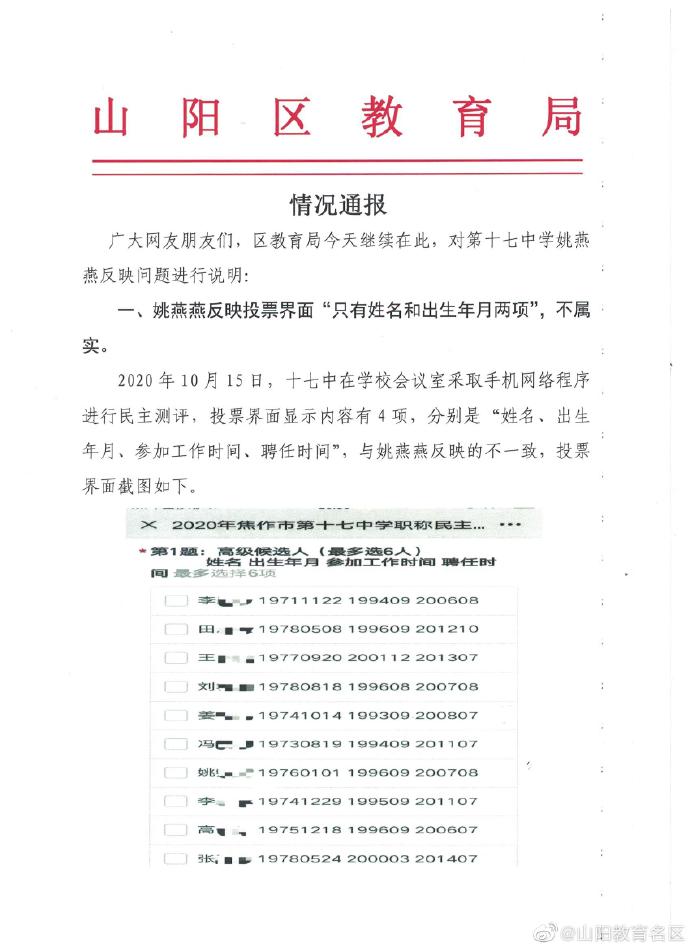
情况通报        广大网友朋友们,区教育局今天继续在此,对第十七中学姚燕燕反映问题进行说明:        一、姚燕燕反映投票界面“只有姓名和出生年月两项”, ...

回复

致远网络传媒 发表于 2021-1-31 18:33
作为一名教师,连续在网上投诉举报学校;作为一名教师,与教育局对簿公堂。区教育局对此进行了深刻反思,说明我们的工作确实存在问题、诉求反映渠道还不畅通,对教师的关心关注还有很大差距。


这几句话是重点,要考!!!
酒过三巡 发表于 2021-2-1 19:53
如果法院判定无效呢?
天空飘来五个字 发表于 2021-1-31 18:31
有人开始操作了,坐不住了,这两项是重点吗?
来自小程序
事件.视界 发表于 2021-1-31 19:26
对簿公堂这四个字似乎不是政府部门的教育局公文应该说的话。
happy2100 发表于 2021-2-11 16:23
支持姚老师敢于向腐败做斗争!
YYzhiqiu 发表于 2021-2-7 17:12
2014年符合参评条件,每年参评,每年都不合格?至今评选不上,这其中有什么内幕?姚老师就不知道进取?不知道自己为何评选不上?是不是忍无可忍呢?
YYzhiqiu 发表于 2021-2-7 17:09
即便是2014年复合政策规定残疾评选,为何至今评选不上?
饕餮00 发表于 2021-2-3 17:23
内行看门道,外行看热闹,我就一吃瓜群众
吾之BESTLOVE-宇 发表于 2021-2-2 16:49
哎,姚老师实属不易啊
qwe111444 发表于 2021-2-2 08:14
姚老师为广大教师做出了榜样,除校霸
jzwgs518 发表于 2021-2-1 08:00
第十七中学2020年中小学教师专业技术职务竞评(聘)结果合规有效。
旅游泰货宋相光 发表于 2021-2-1 00:01
区教育局尽力了,支持市局省局及纪委介入
云龙xing168168 发表于 2021-1-31 20:32
  作为一名教师,连续在网上投诉举报学校;作为一名教师,与教育局对簿公堂。区教育局对此进行了深刻反思,说明我们的工作确实存在问题、诉求反映渠道还不畅通,对教师的关心关注还有很大差距。
   这一段有二句:第一句批评姚老师是真心实意,第二句自我批评则是虚情假意。
发布主题 上个主题 下个主题 快速回复 收藏帖子 返回列表 我要提意见!
© 2022-2023 焦作信息港山阳论坛 版权所有  豫ICP备19003319号-5 豫公网安备豫公网安备 41080202000135号   
快速回复 返回顶部 返回列表