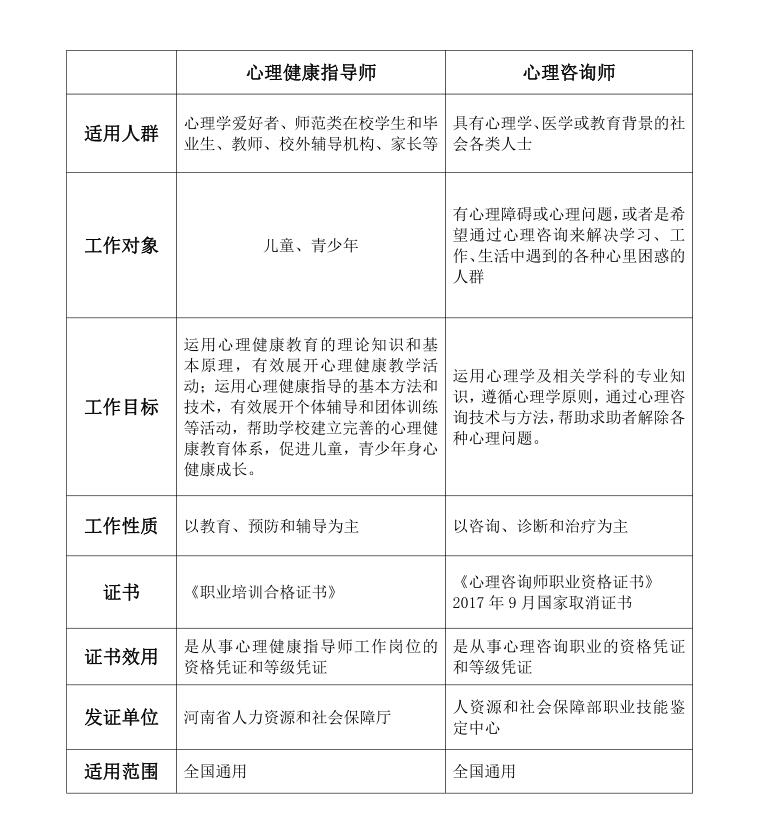
你需要获取心理健康指导师的职业证书,对学生进行心理健...

查看数: 254 | 评论数: 0 | 收藏 0
关灯 | 提示:支持键盘翻页<-左 右->
    组图打开中,请稍候......
发布时间: 2018-7-19 17:04

正文摘要:

心理健康指导师第十八届五中全会和全国卫生与健康大会上明确指出,要加强心理健康服务、充分认识加强心理健康服务的重要意义。《国民经济和社会发展第十三个五年规划纲要》明确提出要加强心理健康服务。《“ 健康中 ...

回复

发布主题 上个主题 下个主题 快速回复 收藏帖子 返回列表 我要提意见!
© 2022-2023 焦作信息港山阳论坛 版权所有  豫ICP备19003319号-5 豫公网安备豫公网安备 41080202000135号   
快速回复 返回顶部 返回列表