轮胎厂要搬了!焦作这些知名企业,3年内将全部迁出!

查看数: 7408 | 评论数: 14 | 收藏 0
关灯 | 提示:支持键盘翻页<-左 右->
    组图打开中,请稍候......
发布时间: 2018-4-28 09:39

正文摘要:

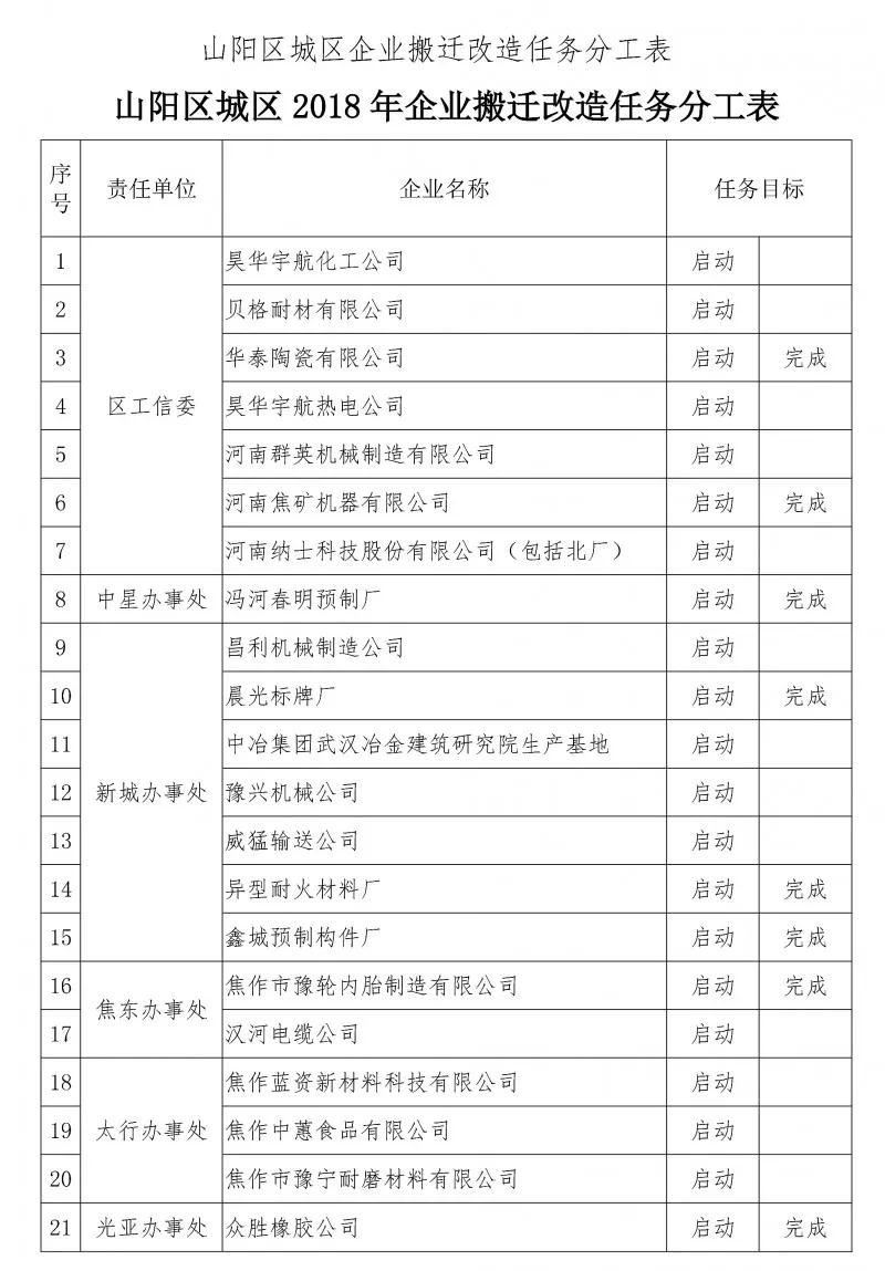
4月25日,山阳区召开“转变作风抓落实  优化环境促发展”活动动员暨企业外迁转型升级工作推进会。 全力推进搬迁改造和项目建设,确保在2020年底前全面完成城区工业企业搬迁改造任务。 会上,山阳区委常 ...

回复

ztpw 发表于 2018-5-13 10:29

山里的人678 发表于 2018-5-6 22:16
真是该搬走啦 污染环境卫生
来自苹果客户端来自苹果客户端
ztpw 发表于 2018-5-2 08:13
厂区离家近上班方便,搬走了就不方便了。
万方南苑物业 发表于 2018-5-1 08:36
终于盼到这一天了,即将告别臭气熏天的空气.
bmw650 发表于 2018-4-30 08:54
一般走,是不是政府就又有土地可以卖了?
shanyanghao 发表于 2018-4-29 23:54
没地卖了,开始想这样的馊主意了!
shanyanghao 发表于 2018-4-29 23:54
劳民伤财
拂晓晨歌 发表于 2018-4-29 14:13
太极一兵 发表于 2018-4-29 11:01
许多人又没工作了,

你懂个屁,你说的是临时工吧?正式工一点都不影响
来自苹果客户端来自苹果客户端
jiaozuo期盼 发表于 2018-4-29 11:06
早该搬走了   越快越好   
jzwgs518 发表于 2018-4-29 11:05
我看可以,
发布主题 上个主题 下个主题 快速回复 收藏帖子 返回列表 我要提意见!
© 2022-2023 焦作信息港山阳论坛 版权所有  豫ICP备19003319号-5 豫公网安备豫公网安备 41080202000135号   
快速回复 返回顶部 返回列表