焦作信息港山阳论坛

标题: 2018高考(艺术生)文化课冲刺公益讲座 [打印本页]

作者: 荔枝先_uro3R    时间: 2018-2-3 09:40
标题: 2018高考(艺术生)文化课冲刺公益讲座
艺考文化课门槛不断提高,录取时文化课不低于同批次的60%~70%。
在单招结束后,艺考生该如何在有限的时间内快速有效提高文化课成绩呢?

2018年高考(艺术生)文化课冲刺公益讲座
讲座时间:2018年2月6日9:00
讲座对象:高三学生及家长
讲座地点:大英语中心大杨树校区
(新华街与和平街十字路口大杨树写字楼7楼)
咨询电话:2030475  13323919136

主讲内容:
1、文化课冲刺备考规划与目标
2、高考录取规则解析

主讲人:梁云起
河南省师范大学副教授
河南省英语学科带头人
河南省教育专家
国际阅读学会会员

主讲人:扬海明
国家二级心理咨询师
赢鼎教育高级讲师,高考报考咨询师
河南生涯规划研究院讲师
全国青少年生涯精英导师联盟委员
《赢在高考报考》主创作者

重磅福利!!
凡参加本场讲座的家长,均可免费获得
金龙鱼食用油一桶
高考(艺术生)文化课冲刺营的课程优势

教考研究
   大英语针对高考复习特点,以长期耕耘在高考教学一线、具有多年教学经验、教学成果显著的学科专家、名师为团队。深入研究高考,为学员提供权威、全面的高考复习内容。
  解读考点范围和要求,把握高考的重,使学生有的放矢地复习;
  探究近年来高考特点与高频考点,探求命题规律,预测命题趋势;
  对知识点进行系统梳理,形成知识网络结构,做到心中有数;
  每个单元均设计基础、提高、巩固三个专项内容,以适应不同学生需求;

教学体系
    大英语中心根据14年教学经验和对高考的研究,在教材、教研方面研发适合各类型学生的教法体系,为大英语学员提供优质的教学和服务。
    教材:提炼高中教材重点内容,串联所有知识点,通过研究教材和高考,形成知识点与考点之间的关联。
    教法:通过权衡实用性和趣味性,注重学生知识的增长和能力的提升。针对学生类型,每周集体备课,用适合学生的方式教学。
    教学:以高考试题为依据,了解每一位学生的知识掌握程度,对学生进行个性化指导。


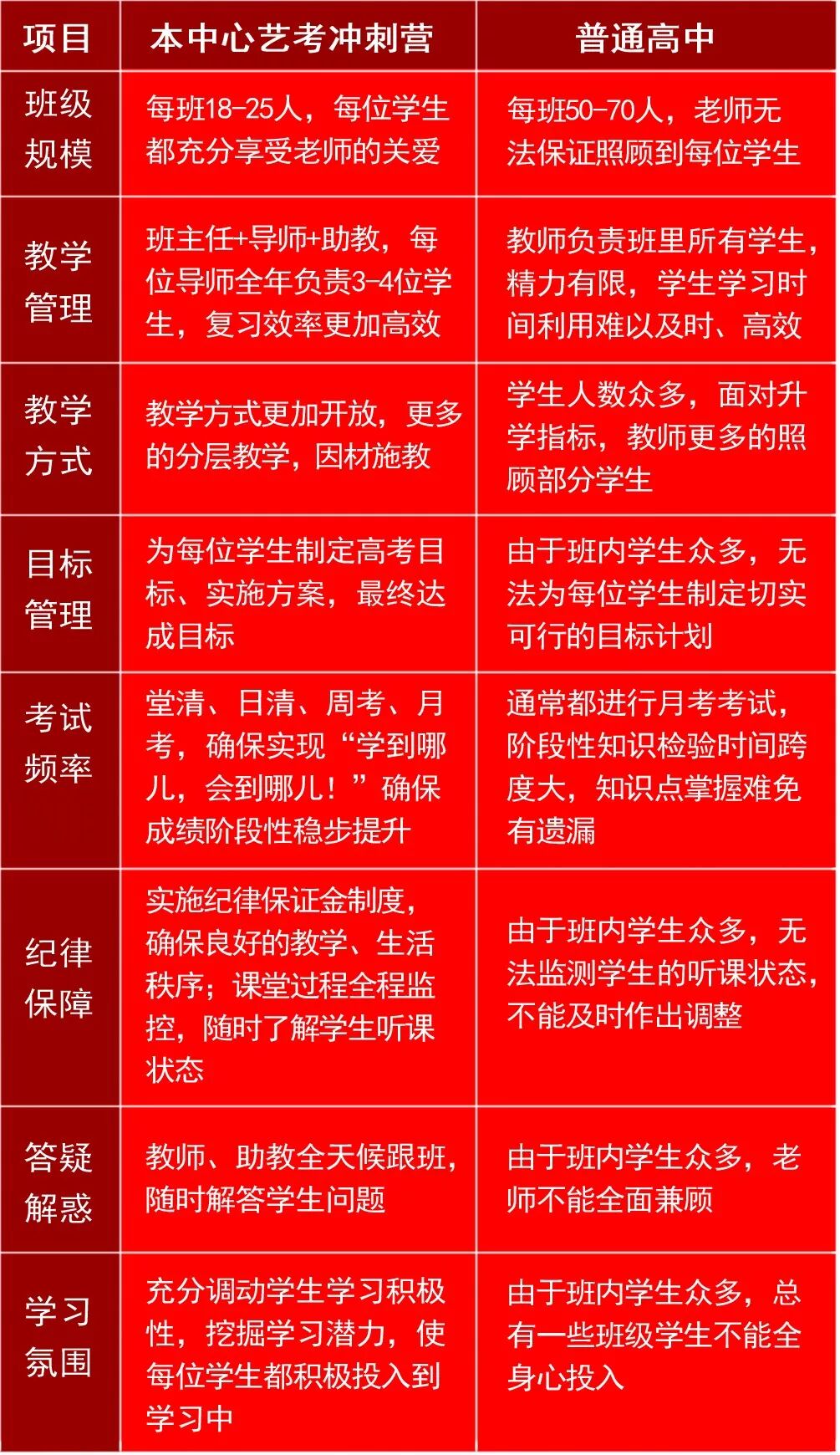
大英语中心高考(艺术生)文化课冲刺营与普通高中对比
大英语中心高考(艺术生)文化课冲刺营
招生对象:参加2018高考的应届生、艺考生、复读生
班型设置:文科25人/班  理工18人/班
授课时间:2018年2月22日-6月3日
班级管理:优秀班主任+学生个人成长档案+全职助教团队
试听制度:试听3天,不满意全额退款
上课地点:大杨树校区
(新华街与和平街十字路口东南角大杨树写字楼6楼)
咨询电话:2030475  13323919136

参加说明会可扫下方二维码直接报名






欢迎光临 焦作信息港山阳论坛 (https://www.shanyangwang.com/) Powered by Discuz! X3.2